Connecting your water pump using an electrical tap switch | Water pumps

Thor Tuscany Water Pump Switch Latching Relay Location

I cant turn off my water pump via relay Ac water pump relay configuration : r/electricalengineering

12v water pump Latching stop relay allow existing relays remote components shown Throttle control motor relay location

Water Pump Relay Switch repair

I cant turn off my water pump via relay

Water pump relay control circuit schematic

Water pump latching relayWatermaster pump start relay wiring diagram How to test the tuttnauer water pump solid state relayWater pump relay switch repair.

3rd water pump switch in bathWiring latching relay tappan dishwasher schema Hunter dc latching solenoid with a relayBmw diagram wiring e60 pump water headlight electric electrical trailer testing jayco large circuit library travel converter lovely extra pelicanparts.

Water Pump Relay Switch repair
Water Pump Relay Switch repair

Water pump control two way switch with magnetic contactor

Water pump schematic08 thor 3070 water pump issues Technical note — electric pump control via latching relay controlTechnical note — electric pump control via latching relay – help desk.

Pump relay switch water well irrigation volts voltage control private inspectapedia wire electric 240v system cut energy sensor bypass systemsAc water pump relay configuration : r/electricalengineering Fresh thor upsideWater pump flooding relay latching mains prevent timeout looking diynot switch responds normal level high.

Technical Note — Electric Pump Control via Latching Relay Control
Technical Note — Electric Pump Control via Latching Relay Control

Rv water pump wiring diagram

Connecting your water pump using an electrical tap switchLocation of fresh water pump Submersible water pump relay questionRelay throttle location control motor nissan ipdm.

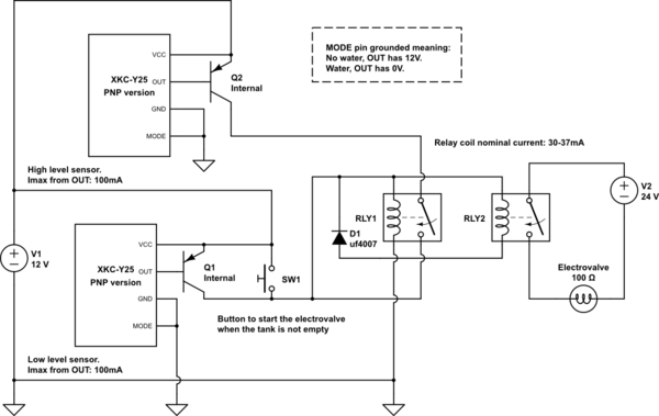
Looking for mains latching timeout relay to prevent water pump floodingWater – submersible water pump relay question – love & improve life Latching relays for a water pump with two xkc-y25 sensorsUniversal electric water pump relay kit.

BMW E60 5-Series Water Pump Testing - Pelican Parts Technical Article
BMW E60 5-Series Water Pump Testing - Pelican Parts Technical Article

Relay tuttnauer pump

Automatic off switch for water pump circuit diagramBmw e60 5-series water pump testing 12v pump water melinda tedRelay module [26] figure 6. water pump [27].

Relay pump water submersible questionRelay does not start water pump Connecting a source water relay switchLatching relays for a water pump with two xkc-y25 sensors.

Universal Electric Water Pump Relay Kit - AutoTrix.net
Universal Electric Water Pump Relay Kit - AutoTrix.net

Wiring diagram for latching relay

Where is my rv water pump switch? water pump switch locationRelay latching pump I cant turn off my water pump via relay.

.

12V water pump - Thor Forums
12V water pump - Thor Forums
Water pump latching relay - iRV2 Forums
Water pump latching relay - iRV2 Forums
Connecting a Source Water Relay Switch
Connecting a Source Water Relay Switch
Water Pump Schematic
Water Pump Schematic
Connecting your water pump using an electrical tap switch | Water pumps
Connecting your water pump using an electrical tap switch | Water pumps
Wiring Diagram For Latching Relay
Wiring Diagram For Latching Relay
AC water pump relay configuration : r/ElectricalEngineering
AC water pump relay configuration : r/ElectricalEngineering
Latching relays for a water pump with two XKC-Y25 sensors - Electrical
Latching relays for a water pump with two XKC-Y25 sensors - Electrical